Cellblock Winning Strategy!
Written by smart_dude06

Click here to view the image

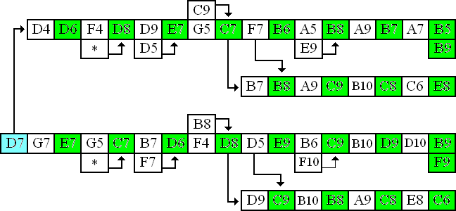
To use this strategy, you have to label the Cellblock board with numbers 1 – 10 across the top and letters A – J down the side. You can also make the numbers on the side and the letters on the top for four other variations of this strategy which are actually just mirror versions of the other four.

This strategy deals with forcing the computer to move in a predicted way and ending up with two lines of your pieces (meaning your have three or four pieces in a row) on the board so that there would be no move that the computer could make to block you from winning. To read the chart, start with the blue square on the far left and put your first piece on D7. All of your moves are colored and the computer’s moves are white. If the computer puts a piece his piece on D4, you should follow the arrow up and make your next move: D6. If the computer puts his piece on G7, your next move will be E7. Keep reading the chart from the left to the right.

When there are two boxes directly above and below each other on the chart, either move can be made, all you have to do is follow the arrow after the box or just keep going to the right (if there is no arrow).

At or near the end of each of the four scenarios, you will have two intersecting lines of three or four of your pieces. The computer will try to block one line, but he won’t be able to block the other line, so just use the other line of your pieces in the five-in-a-row line that you have to make to win.

Since all of the computer’s moves listed after your third move will be a block of your line of three or four pieces, any move that the computer makes that isn’t what the chart says will allow you to place a fourth or fifth piece in a row, which means you can win without doing the rest of the strategy. Where the asterisk (*) is in the chart, the computer might not move in the predicted place because the move above the asterisk won’t be one that will try to block you. In this case, keep going with the strategy until you see that you have two intersecting lines of your pieces (which will be your fifth move into the game). The computer will try to block one of these lines, but you can win by doing the same thing you would do at the end of each scenario (using the other line to win).

This strategy can be used in tournaments 1 – 10. It won’t work in any of the other tournaments because you have to have the starting pieces on the board in order for it to work. I’ve used this strategy to consecutively win two tournaments without loosing a single match!